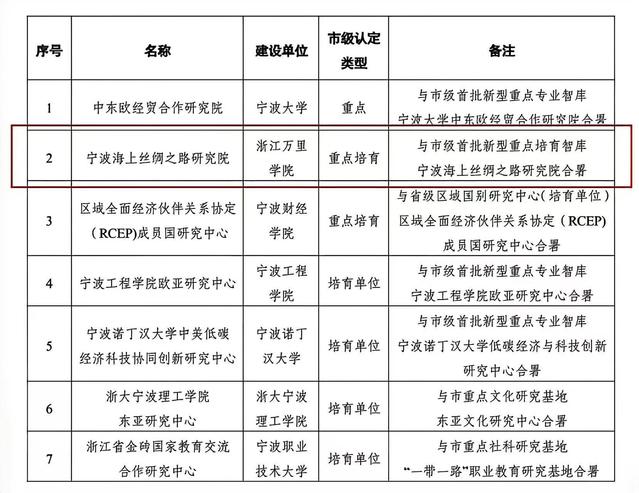
近日,宁波市哲学社会科学工作办公室发布文件(甬哲社科办〔2025〕18号),公布宁波市市级区域国别研究中心建设名单,我校宁波海上丝绸之路研究院成功入选“重点培育”区域国别研究中心。


立足地方,讲好“海丝故事”,海丝院建设成效获肯定
作为宁波市高校中较早围绕海上丝绸之路开展系统研究的机构之一,海丝院自成立以来始终坚持“立足宁波、面向全球、深耕海上丝绸之路”的发展定位,聚焦海上商贸通道、港航物流合作、跨境供应链安全、区域国别研究等核心方向,持续推出前瞻性、战略性研究成果。

2025.10.25 研究院举办“21世纪海上丝绸之路”遇上“冰上丝绸之路”高端研讨会

央广网、新浪财经等多家媒体关注“21 世纪海上丝绸之路”遇上“冰上丝绸之路”研讨会
依托学校多学科交叉优势,海丝院集聚了应用经济学、国际关系、文化传播等领域的研究力量,形成一支专业结构互补、研究特色鲜明的团队。近年来,海丝院承担多项国家级、省部级课题,出版系列研究专著,在“一带一路”研究、港航合作、国际风险研判等领域持续发声,为宁波拓展国际合作、打造“一带一路”重要枢纽提供了智力支撑。

2025.10.21 我院研究员在《宁波日报》理论周刊版发表《加快打造“冰上丝绸之路”的创新枢纽》文章

2025.9.19 研究院报送案例荣获全省“‘绿水青山就是金山银山’理念引领绿色发展”基层单元优秀案例
此次入选“重点培育单位”,既是对海丝院研究实力的全面肯定,也意味着海丝院将在区域国别研究、国际合作研究、市域开放型经济服务等领域承担更重要使命。
强化平台建设,推动学校智库体系向高水平迈进
近年来,学校持续加大高水平科研平台建设力度,将“打造高质量智库体系”纳入学校中长期规划和年度重点任务。从顶层设计、人才引育、经费支持到绩效激励,学校对重点平台给予多维度政策倾斜,为海丝院聚焦主责主业、提升科研质量提供了坚实保障。

2025.9.24 辽宁省社科联党组书记、主席关蓉晖调研宁波海上丝绸之路研究院

2025.9.22 “宁波海上丝绸之路研究院”入选浙江省省级区域国别研究中心
学校同时强调跨学科协同,通过商科、法学、外语、文化与传播、物流与电商等优势学科的融合互动,打造了一批跨界交叉研究团队,显著提升了区域国别研究、国际经贸研究等领域的综合竞争力。

2025.11.22 第四届宁波海上丝绸之路研究院理事会(监事会)顺利召开

2025.11.2 研究院特约研究员团队圆满完成宁波市政府高级别外事活动保障任务
锚定“一带一路”枢纽建设,持续贡献“万里方案”
海丝院负责人表示,获批“重点培育”区域国别研究中心是新的起点。海丝院将进一步围绕宁波打造“一带一路”枢纽城市、建设现代化滨海大都市等重点任务,深化“一带一路”研究、海洋开放研究、国际风险评估等方向,持续推出高质量研究成果和决策参考。

2025.11.10 我院教师应邀参加上海国际问题研究院学术研讨会

2025.11.27 “21世纪海上丝绸之路政策研究与科研成果赋能基地”挂牌成立
2025.11.27 研究院党支部赴岱山县金维映史迹陈列馆开展党建学习
未来,海丝院将在重大课题攻关、对外交流合作、区域国别研究体系建设等方面持续发力,为宁波、浙江乃至国家对外开放大局贡献更多“万里智慧”。

